国内外全系列环保型陶瓷过滤板清洗剂解决方案

发表时间:2025-07-16 16:28作者:江雪

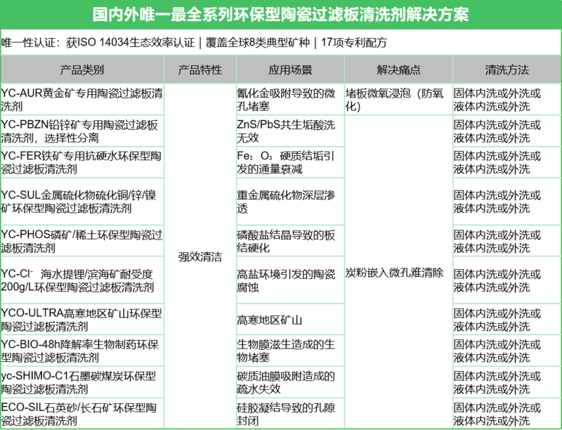
国内外**最全系列环保型陶瓷过滤板清洗剂解决方案


产品特性与技术创新环保性突破

零危废排放:COD<100 ppm,无氨氮总磷(如BG-JT5清洗粉),废水可直接生化处理

生物降解性:28天降解率>94%(OECD 301F),EC50>100 mg/L(实际无毒)

材料兼容性

腐蚀抑制:苯并咪唑类缓蚀剂使不锈钢腐蚀速率<0.001 mm/a,陶瓷强度保留率>98%

微孔保护:螯合剂分子量<300 Da,避免0.5μm微孔结构损伤

清洗效能

通量恢复率:>92%(硫精矿场景对比硝酸提升40%)

低温高效:30–50℃常温工作,能耗仅0.8 kWh/m³(硝酸需2.5 kWh/m³)



应用案例:

表1     湖南旗某石英砂验数据对比----石英砂


湖南旗某石英砂验数据对比,硝酸清洗与盈彩环保清洗剂开机挂料虑饼厚度对比;整体清洗效果、吸料效果提升百分之30以上,水分小于8%;



表2     内蒙某矿业试验数据对比----萤石矿

内蒙某矿业试验数据对比:通过本试验的试验过程可以得出结论,盈彩产品可以满足现场生产要求,替代粉末作为现场陶瓷过滤机清洗剂使用,水分可以控制在9%以内。




搜索
电话:13143076772
邮箱:yingcai@dongguanyingcai.com 微信:13143076772
地址:广东省东莞市松山湖研发路1号林润智谷5号楼7F-711号
website qrcode

扫描查看手机版网站

扫一扫加微信
-
-
-
东莞市盈彩新材料科技有限公司
———————————————
抑尘